
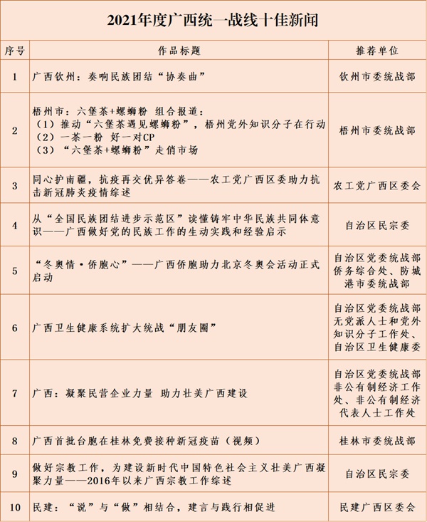
2022年2月28日,在经历五天的网络投票评选后,“2021年度广西统一战线十佳新闻”名单正式公布,农工党广西区委会网站刊发的《同心护南疆,抗疫再交优异答卷——农工党广西区委助力抗击新冠肺炎疫情综述》荣获“广西统战系统2021年度十佳新闻”。
为讲好统战故事,传播统战声音,开创广西统战宣传工作新局面,自治区党委统战部于2022年1月启动“广西统战系统2021年度十佳新闻网络评选活动”,组织专家评审委员会从全区各级统战部门和统战系统单位推荐的参评作品160篇中,严格评审出20篇候选作品面向社会进行网络投票评选。
在2月22日至27日开展的网络投票评选期间,农工党广西全区各级组织积极发动党员阅读宣传、转发推广、参与投票,让社会更多人了解农工党广西组织同心护南疆的动人故事。新闻作品《同心护南疆,抗疫再交优异答卷——农工党广西区委助力抗击新冠肺炎疫情综述》最后获5050人投票支持,位列投票总数第三!
农工党广西区委会将进一步秉持合作初心,讲好农工党故事,为弘扬传播网络正能量,助力壮美广西建设不断贡献农工党力量。(农工党广西区委会)
文章二维码
农工党中央网站版权与免责声明:
① 凡本网注明“来源:农工党中央”的所有文字、图片和音视频稿件,版权均属农工党中央和农工党中央网站所有,任何媒体、网站或个人如有需要链接转载或其它 方式调用者,请注明摘自“农工党中央网站”或相关字样。
② 凡本网未注明“来源:农工党中央”的所有文字、图片和音视频等稿件均为转载稿,本网转载仅为提供更多信息和促进交流之目的,不代表同意其观点或证实其内容的真实性,不代表本站观点,仅供参考,我们不作任何承诺保证,不承担任何的责任。如其他媒体、网站或个人从本网下载使用,必须保留本网注明的"稿件来源",并自负版权等法律责任。如擅自篡改为"来源:农工党中央",本网将依法追究责任。
③ 如因作品内容、版权和其它问题需要同本网联系的,请在30日内进行。※