姚建年等10名农工党党员荣获2014年度国家科技奖励
来源:农工党中央组织部 时间:2015-02-27 00:00:00 编辑:郭岩

中共中央、国务院于2015年1月9日在北京人民大会堂隆重举行国家科学技术奖励大会。习近平等党和国家领导人向2014年度国家最高科学技术奖获得者,国家自然科学奖、国家技术发明奖、国家科学技术进步奖和中华人民共和国国际科学技术合作奖的获奖代表颁奖。农工党中央副主席姚建年等10名农工党党员受到嘉奖,其中包括国家自然科学奖,国家技术发明奖,国家科技进步奖。
2014年度国家科学技术奖励共授奖318项成果、8位科技专家和1个外国组织。其中,国家最高科学技术奖1人;国家自然科学奖46项,其中一等奖1项、二等奖45项;国家技术发明奖70项,其中一等奖3项、二等奖67项;国家科学技术进步奖202项,其中特等奖3项、一等奖26项、二等奖173项;授予7名外籍科学家和1个外国组织中华人民共和国国际科学技术合作奖。
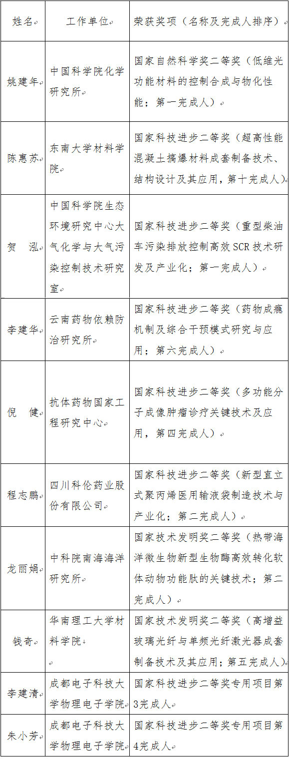
获得国家科技奖励的农工党党员名单如下:


农工党中央网站版权与免责声明:
① 凡本网注明“来源:农工党中央”的所有文字、图片和音视频稿件,版权均属农工党中央和农工党中央网站所有,任何媒体、网站或个人如有需要链接转载或其它 方式调用者,请注明摘自“农工党中央网站”或相关字样。
② 凡本网未注明“来源:农工党中央”的所有文字、图片和音视频等稿件均为转载稿,本网转载仅为提供更多信息和促进交流之目的,不代表同意其观点或证实其内容的真实性,不代表本站观点,仅供参考,我们不作任何承诺保证,不承担任何的责任。如其他媒体、网站或个人从本网下载使用,必须保留本网注明的"稿件来源",并自负版权等法律责任。如擅自篡改为"来源:农工党中央",本网将依法追究责任。
③ 如因作品内容、版权和其它问题需要同本网联系的,请在30日内进行。※
① 凡本网注明“来源:农工党中央”的所有文字、图片和音视频稿件,版权均属农工党中央和农工党中央网站所有,任何媒体、网站或个人如有需要链接转载或其它 方式调用者,请注明摘自“农工党中央网站”或相关字样。
② 凡本网未注明“来源:农工党中央”的所有文字、图片和音视频等稿件均为转载稿,本网转载仅为提供更多信息和促进交流之目的,不代表同意其观点或证实其内容的真实性,不代表本站观点,仅供参考,我们不作任何承诺保证,不承担任何的责任。如其他媒体、网站或个人从本网下载使用,必须保留本网注明的"稿件来源",并自负版权等法律责任。如擅自篡改为"来源:农工党中央",本网将依法追究责任。
③ 如因作品内容、版权和其它问题需要同本网联系的,请在30日内进行。※

